63,000 m2
role: architect, project manager
windstone international architects
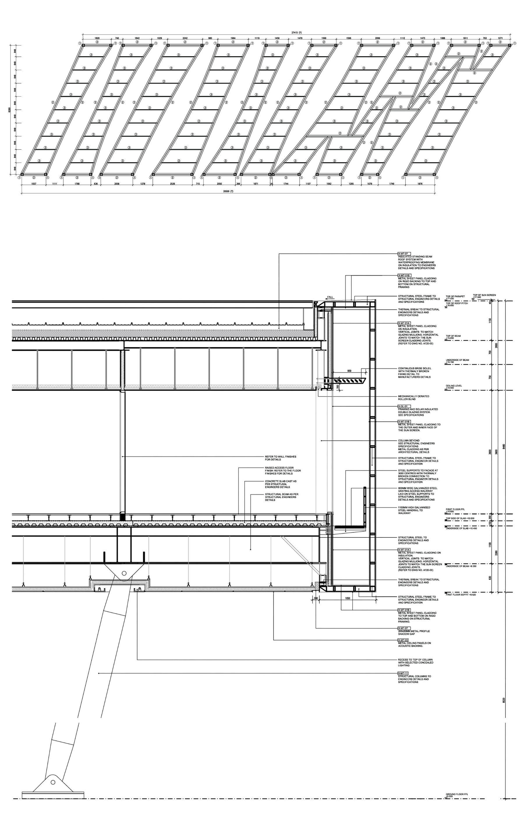
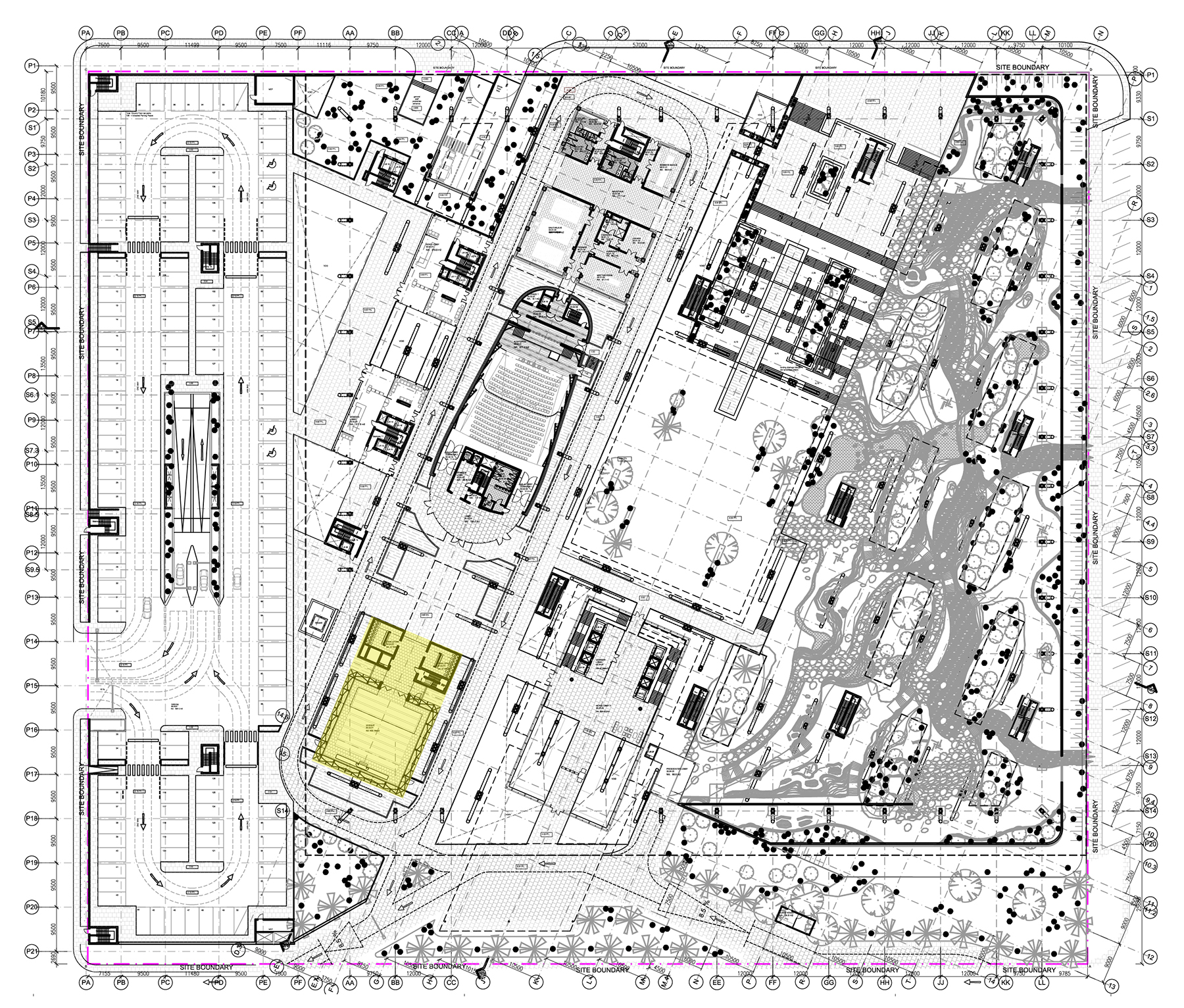
The Human Rights Commission Headquarters (HRCHQ) in Riyadh is a governmental complex anchored by a single-story office slab elevated 18 meters above a landscaped garden, intersected by an auditorium, minaret, mosque, and entrance lobby. I joined in the final development phase, contributing to project management and construction detailing of key elements, including the metal panel façade and the “Glass Mosque.” My role involved coordinating an internationally distributed team—from engineers in Portugal to consultants in England, architects in Germany, and the client in Riyadh—reflecting the global nature of large-scale architectural practice in the region.
rendering 1
site and city of Riyadh
site and city of Riyadh
rendering 2
façade section and detail
plan (mosque in yellow)
mosque plan, axonometric, detail
plans overlayed 
